5月6日,上海市杨浦区美团上海科技中心-1项目(N1-01地块)发生一起起重机械伤害事故,造成3人死亡。

近日,住房城乡建设部下发事故查处督办通知书,要求相关部门深刻汲取事故教训,举一反三,强化起重机械安全监管,全面排查风险隐患,坚决防范群死群伤事故发生。依法依规对责任企业和责任人员实施暂扣或吊销安全生产许可证、安全生产考核合格证书及特种作业人员操作资格证书等行政处罚。
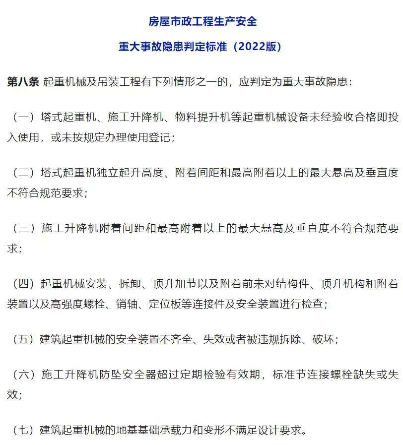
起重机械的安装、顶升加高和拆卸作业
【案例一】

2023年9月13日,由中交第二航务工程局有限公司负责施工的金简仁快速路项目工程塔吊在安装作业过程中发生坍塌事故,造成6人死亡、4人受伤。
据事故调查报告,该起事故是一起因塔吊安装人员违规作业、施工现场管理不力、日常管理不到位、有关部门和属地党委政府职责落实不到位而导致的较大生产安全责任事故。
【案例二】

2020年7月4日,位于湖北荆门钟祥市郢中街办显王路承天壹号院B区项目建设工地12#楼发生一起起重伤害事故,造成3人死亡、1人受伤。
据事故调查报告,该起事故是一起违规进行高空塔机拆除作业导致的生产安全责任事故。在起重机械及吊装工程中出现哪些情形应判定为重大事故隐患一起来看!

